• Work
  • Clients
  • About
  • Contact
  • Jobs
  • Login
Exponent Education

k-12 data analytics and information design

  • Work
  • Clients
  • About
  • Contact
  • Jobs
  • Login

Program Evaluation

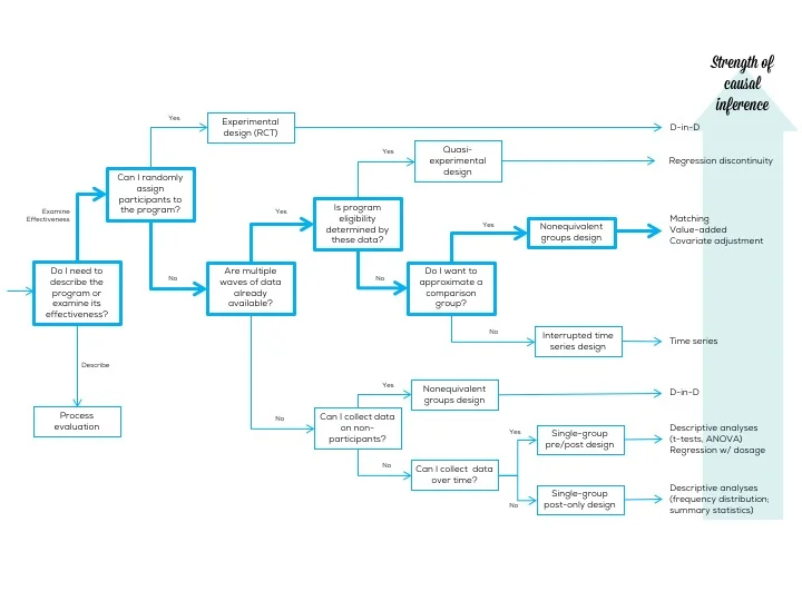
Educators need to know which interventions work to raise student achievement and which don’t. Unfortunately, too often programs are expanded - or discontinued - with little insight about their effectiveness. Exponent has estimated the impact of dozens of interventions using quasi-experimental research designs that leverage large administrative datasets to overcome typical challenges to program evaluation, like selection and attrition bias, unobserved variables and other confounders.

programeffects2.jpg
Slide3.jpeg